發布于:2021-05-14
信息來源:深圳市財政局 信息提供日期:2019-02-15 00:00:00
20
市直各行政事業單位、社會團體組織,市政府采購中心,各社會采購代理機構:
根據《深圳經濟特區政府采購條例》(以下簡稱《采購條例》)、《深圳經濟特區政府 采購條例實施細則》(以下簡稱《實施細則》)、《財政部關于印發政府采購品目分類目錄
(試用)的通知》(財庫〔2012〕56 號)等規定,結合我市實際,我局提出了 2019 年深圳市政府集中采購目錄及有關要求,已經市政府批準同意,現將有關事項通知如下,請遵照 執行。
一、關于政府采購的范圍
國家機關、事業單位、團體組織使用財政性資金采購貨物、工程或者服務的,必須實行 政府采購。政府采購以集中采購為主,自行采購為輔。
政府集中采購,是指對集中采購目錄(詳見附件 1)以內以及集中采購目錄以外且在集中采購限額標準以上(詳見附件 2)的項目實施的采購。屬于集中采購范圍的項目,應當進入政府集中采購平臺,除特殊情形外(詳見附件 1 中的文字說明),采購人均應當編報政府采購預算。
自行采購,是指對集中采購目錄以外且在集中采購限額標準以下的項目實施的采購。對 于自行采購的項目、2019? 年深圳市暫不納入集中采購范圍的項目(詳見附件 3)以及集中采購范圍內的特殊情形的項目,采購人相應編報公用經費預算或項目預算,無需編報政府采 購預算。
2019 年的集中采購限額標準:貨物和服務類項目為 100 萬元(含),工程類項目為 200
萬元(含)。
對于科研儀器設備,高校和科研機構可以自行組織采購,也可以自行委托社會采購代理 機構進行采購,自行選擇科研儀器設備評審專家。對高校、科研院所采購進口儀器設備實行 備案制管理。
二、關于政府采購組織實施主體的劃分
(一)由政府集中采購機構負責組織實施的項目范圍。集中采購目錄(詳見附件 1)以內的項目,由政府集中采購機構負責組織實施,其中國際招標項目應當由具備國際招標能力 的社會采購代理機構實施。
?
(二)由社會采購代理機構負責組織實施的項目范圍。集中采購目錄以外且在集中采購限額標準以上(詳見附件 2)的項目,按照規定委托社會采購代理機構實施采購,其中保密、應急以及重大采購項目應當由政府集中采購機構實施。
(三)由采購人自行采購的項目范圍。集中采購目錄以外且在集中采購限額標準以下的 政府采購項目以及 2019 年深圳市暫不納入集中采購范圍的項目(詳見附件 3),由采購人按照《采購條例》等規定自行組織采購或委托社會采購代理機構組織實施,由采購人自行監 管。采購人的采購活動實行行政首長負責制,采購人責任機構負責人和采購經辦人對采購活 動負直接責任。自行采購決策過程及結果應當作書面記錄,并在內部進行公告。
三、關于執行集中采購和公開招標的要求
屬于集中采購范圍的項目均應實施集中采購、實行公開招標,符合《采購條例》和《實 施細則》相關規定,需要轉為自行采購或非公開招標方式采購的,采購人應當在申報政府采 購計劃之后,向本級財政部門提出申請,在獲得批準后實施采購。
四、關于執行政府采購政策功能的要求
政府采購應當支持節能減排、環境保護,在技術、服務等指標滿足采購需求的前提下, 依照有關規定優先采購清單范圍內的產品(如清單內容有調整或更新,則以最新的清單內容為準)。具體清單包括:財政部、國家發展和改革委員會制定的《節能產品政府采購清單》 以及財政部、環境保護部制定的《環境標志產品政府采購清單》中列示的產品,詳見中國政府采購網(http://www.ccgp.gov.cn);市財政局、市發展改革委共同制定的《深圳市政府采購循環經濟產品(服務)目錄》中列示的產品。
政府采購應當扶持中小企業發展,按照《國務院關于進一步促進中小企業發展的若干意見》(國發〔2009〕36 號)以及財政部、工業和信息化部《關于印發〈政府采購促進中小企業發展暫行辦法〉的通知》(財庫〔2011〕181 號)的要求,對于符合《工業和信息化部、國家統計局、國家發展和改革委員會、財政部關于印發中小企業劃型標準規定的通知》
(工信部聯企業〔2011〕300? 號)中劃型標準的中小企業,依法給予相應的政府采購優惠政策。
政府采購應當支持監獄和戒毒企業(以下簡稱監獄企業)發展。在紡織品類項目、印刷 類項目中通過預留份額等方式向監獄企業采購,具體按照《關于政府采購支持監獄企業發展 有關問題的通知》(財庫〔2014〕68 號)及我市相關規定執行。
政府采購應當支持殘疾人就業。在政府采購活動中,殘疾人福利性單位視同小型、微型 企業,享受預留份額、評審中價格扣除等促進中小企業發展的政府采購政策,具體按照《關 于促進殘疾人就業政府采購政策的通知》(財庫〔2017〕141 號)執行。
?
政府采購原則上應當采購本國貨物、工程和服務,采購人申請采購進口產品的,按照財 政部《政府采購進口產品管理辦法》(財庫〔2007〕119 號)和財政部辦公廳《關于政府采購進口產品管理有關問題的通知》(財辦庫〔2008〕248 號)等相關規定執行。其中: 采購進口醫療設備,按照《深圳市財政委員會深圳市衛生和計劃生育委員會關于印發〈深圳 市醫療設備控制類進口產品政府采購清單〉(2016? 年版)和〈深圳市醫療設備允許類進口產品政府采購清單〉(2016 年版)的通知》(深財購〔2016〕18 號)的相關規定執行;采購進口教學科研設備、進口檢驗檢測設備,按照《深圳市人民政府關于加強和改進市級財政 科研項目資金管理的實施意見(試行)》(深府規〔2018〕9? 號)以及《深圳市財政委員會關于印發〈深圳市教學科研類設備控制、允許進口產品政府采購清單〉和〈深圳市檢驗檢測 類設備控制、允許進口產品政府采購清單〉的通知》(深財購〔2016〕21? ?號)的相關規定執行。另外,符合國際招標類采購項目,采購人還應當按照《機電產品國際招標投標實施辦 法(試行)》(商務部令 2014 年第 1 號)等相關規定委托具備國際招標能力的社會采購代理機構組織實施。
采購人、政府集中采購機構、社會采購代理機構應當加強制度建設、標準化建設和業務培訓,使采購工作人員全面掌握上述政府采購政策要求,根據國家、省和我市的相關規定, 在政府采購活動中全面執行上述各項政府采購政策功能。
五、關于執行政府集中采購目錄和政府采購主體方式的要求
采購人應當以本通知規定作為編報 2019? 年政府采購預算的依據。采購人、政府集中采
購機構、社會采購代理機構應當以本通知規定作為組織實施 2019? 年政府采購項目的依據。各區(新區)財政部門可根據《采購條例》并結合本地實際情況對政府集中采購目錄和集中采購限額標準作適當調整,經區政府(新區管委會)批準后公布執行,并報市財政部門備案。
本通知自 2019 年 2 月 1 日起實施,有效期至 2019 年 12 月 31 日。
附件:1.2019 年深圳市政府集中采購目錄(政府集中采購機構組織實施的項目)
2.2019 年深圳市社會采購代理機構組織實施的項目
3.2019 年深圳市暫不納入集中采購范圍的項目
深圳市財政局
2019 年 2 月 1 日
2019 年深圳市政府集中采購目錄
(政府集中采購機構組織實施的項目)






說明:
1.以上目錄按照金財工程部門預算系統中的政府采購 品目制定。
2. A04000101 復印紙、A04000102 傳真紙、A04000103
打印紙、C0801 大型會議、C0802 一般會議相應編報公用經費預算或項目預算即可,不需編報政府采購預算,直接向電 商或預選供應商采購。
3.預算金額 100 萬元(不含)以下的圖書項目(A070301)、
管理服務費 100 萬元(不含)以下的勞務派遣項目(C1300),編報項目預算即可,不需編報政府采購預算和編列采購計劃, 采購人從預選供應商庫中自主擇優選擇。
4.除上述第 2 點和第 3 點規定以外的其它項目,采購人均應編報政府采購預算。
5.以上項目由政府集中采購機構負責組織實施,但其中 國際招標項目應當由具備國際招標能力的社會采購代理機 構實施。
2019 年深圳市社會采購代理機構組織實施的項目

說明:
1. 以上項目采購人均應編報政府采購預算;
2. 以上項目按照規定委托社會采購代理機構實施采購, 但其中保密、應急以及重大采購項目應當由政府集中采購機 構實施。
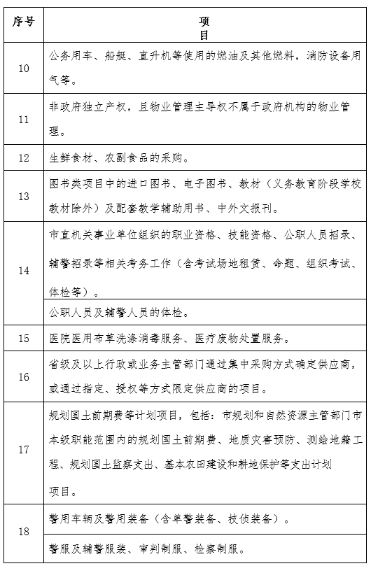
2019 年深圳市暫不納入集中采購范圍的項目


說明:以上項目,暫不納入 2019 年政府集中采購范圍,
暫不編報政府采購預算。